• 奥迪q2l的外观设计 奥迪q2l的外观设计图

    2026-01-28 全能 0 次 二手车

    奥迪q2l的外观设计 奥迪q2l的外观设计图 1、外观与颜色外观设计:2022款奥迪Q2L外观时尚,大嘴式进气格栅、悬浮式车顶及银色旋风式轮圈,符合年轻人审美。车身颜色:提供8种颜色选择,包括锰石黑、凯拉什蓝、探戈红、鹦鹉蓝、飞箭灰、冰川白、天云灰、凯莫拉灰,满足个性化需求。2、奥迪Q2L深度评测奥迪Q2L的外观自然是带着一些奥迪的家族特色,不过也有着一些新颖的设计元素,当然好不好看还是要看个人的审美和喜好,而车身尺寸方面,奥迪Q2L的长宽高为4236*1785*1548mm,轴距为2628mm,属...

  • 家家好车二手车,家家车官网

    2026-01-28 全能 0 次 二手车

    家家好车二手车,家家车官网 1、优信二手车:优信集团创建于2011年,旗下拥有B2B模式二手车在线交易平台优信拍,以及B2C模式的二手车在线交易平台优信二手车等多个子业务,是专业的二手车在线交易服务提供商,在二手车交易领域经验丰富。淘车:作为国内专业的二手车新零售平台,于2018年6月获得腾讯、京东等战略投资人共同注资。2、推荐:以上平台各有优势,具体选择哪家平台需根据个人需求和实际情况而定。瓜子二手车、人人车等平台在直卖模式和综合服务方面表现突出;优信二手车、大搜车等平台在资源丰...

  • 14年沃尔沃s60l的二手车价格/2014年沃尔沃s60价格

    2026-01-28 全能 0 次 二手车

    14年沃尔沃s60l的二手车价格/2014年沃尔沃s60价格 燃油费用也是消费者非常关心的,我们选择的T4版车型的工信部油耗为7L/100km,但是实际驾驶时可能会有所偏差,所以我们按照9L/100km计算,并且S60需添加95号燃油,按每年2万公里的路程计算每公里的燃油费用在0.64元左右。从价格上来看,沃尔沃S60的保养价格确实不低,提示中提到的制动液和机油成本可能会让保养成本继续增加。因为我们选择的车型是沃尔沃S60的T4智逸豪华版,保险费用是按照原车定价计算的,可能会出现我们计算的保险费用略高的问题。核心养...

  • 奥迪a7车,奥迪a7车钥匙多少钱一把

    2026-01-28 全能 0 次 二手车

    奥迪a7车,奥迪a7车钥匙多少钱一把 A7是奥迪(Audi)品牌旗下的中大型豪华轿跑车型,由奥迪(进口)生产并销售。作为奥迪家族中兼具运动与豪华特性的代表,A7自2010年首次发布以来,凭借其独特的溜背设计、前沿科技配置及卓越性能,成为该品牌的重要产品线之一。奥迪A7作为品牌旗下中大型轿跑车型,其售价体系由厂商指导价和终端市场优惠共同构成。根据2026年1月最新市场数据,该车型的厂商指导价区间为598万至788万元,覆盖不同动力配置(如2025款55 TFSI quattro尊享型)。奥迪A...

  • 一汽海马车型大全/一汽海马汽车有限公司官网

    2026-01-28 全能 0 次 二手车

    一汽海马车型大全/一汽海马汽车有限公司官网 1、海南马自达汽车主要车型包括普力马、福美来系列、马自达32海马7X系列、海马8S以及跑车如马自达MX-5 Miata和马自达RX-8等。普力马:2001年上市的小型多功能车,主打家庭实用性。空间设计灵活,有5座和7座两个版本。动力方面搭载8升发动机。福美来系列:基于马自达323平台打造,包括福美来、海福星等车型。2、海马汽车,一家底蕴深厚的汽车品牌,其车型繁多,涵盖从海马王子到海福星、Familai及海马3等多款车型。本文将带您深入了解海马汽车的车型系...

  • 微信分身/微信分身在哪里找

    2026-01-28 全能 0 次 二手车

    微信分身/微信分身在哪里找 可以的,使用应用分身功能就可以了。设置方法如下:打开手机上的设置选项,点击进入。在设置里面找到应用分身,点击这个选项进入。进入到应用分身后,可以看到有微信和QQ两款软件。将微信后面的分身功能打开,如图所示。这样在手机上就可以看到有两个微信了。OriginOS/iQOO UI/Funtouch OS 0及以上:您进入设置--应用/应用与权限--应用分身--开启软件后的开关,开启应用分身后,即可在桌面生成相应的应用分身,可同时登录两个账号;进入i管家--实用...

  • 大型工程车 大型工程车多少钱一辆

    2026-01-28 全能 0 次 二手车

    大型工程车 大型工程车多少钱一辆 1、大型工程车价格因车型、配置、品牌等因素差异较大。一般小型的工程车可能十几万到几十万不等,中型的大概几十万到上百万,大型的则可能上百万甚至更高。比如一些常见的土方工程车,小型的用于小区内部土方转运等,价格可能在15万到35万左右。这类车通常载重量较小,动力和功能相对有限。2、大型工程车的价格因多种因素而异,一般在几十万到数百万不等。不同类型的大型工程车价格差异较大。比如重型自卸车,一些国产普通配置的可能在30-50万元左右,而进口的或者配置较高、性能更...

  • 广汽本田系列,广汽本田系列图片及价格

    2026-01-28 全能 0 次 二手车

    广汽本田系列,广汽本田系列图片及价格 1、广本(广汽本田)主要有SUV系列、轿车系列、多功能系列轿车以及新能源车型等几种类型的车型。 SUV系列:冠道系列SUV:作为广汽本田的旗舰SUV车型,冠道以其豪华感和出色的驾驶体验赢得了市场的认可。缤智SUV:缤智是一款紧凑型SUV,以其时尚的外观和实用的空间布局受到消费者的喜爱。2、广本系列的车型有:飞度、雅阁、奥德赛、思域、本田CRVA等。以飞度2021款5LCVT潮启版为例:其级别为小型车,变速箱为CVT无级变速,车身结构为5门5座两厢车,进气...

  • 30万买宝马还是奥迪/30万宝马和奥迪哪个好

    2026-01-28 全能 0 次 二手车

    30万买宝马还是奥迪/30万宝马和奥迪哪个好 1、新款奥迪A4L、奔驰C级和宝马3系在30万元精英座驾的选择中各有优势,新款奥迪A4L性价比高且配置升级,奔驰C级优惠力度大且豪华感强,宝马3系技术领先且设计时尚,消费者可根据自身需求和偏好进行选择。2、0万左右预算下,宝马3系、奔驰C级和奥迪A4L中,建议优先选择宝马3系,若更注重豪华感则可选奔驰C级,奥迪A4L因操控性和性价比问题暂不推荐。以下为具体分析:奥迪A4L:操控性不足,性价比低,暂不推荐操控性差:最新一代B9车型在变线转向时反应迟缓,驾驶...

  • a4奥迪报价2022款价格图片,a4l奥迪报价2022款报价及图片

    2026-01-28 全能 0 次 二手车

    a4奥迪报价2022款价格图片,a4l奥迪报价2022款报价及图片 车型定位与价格策略:精准覆盖细分市场2022款进口奥迪A4系列包含三款车型,价格区间覆盖398万元至408万元,形成差异化竞争格局:奥迪A4 Avant:售价398万元-40.18万元,主打旅行车市场,兼顾实用性与运动感,适合追求个性与家庭出行需求的用户。022年的广州跨年车展已经落下帷幕,2023年首周已过,是时候来盘点一下2022年上市的重磅新车中,有哪些车型值得重点推荐了。产品定位与竞品对比品牌溢价:作为华为与赛力斯联合打造的高端新能源车型,问界品...

  • 后视镜看车距离口诀/后视镜判断车距36张图

    2026-01-28 全能 0 次 二手车

    后视镜看车距离口诀/后视镜判断车距36张图 1、将中央后视镜里面的地平线映像调节至镜子中央,同时确保右侧耳朵的映像调节至镜子左侧边缘。这样的调节方式可以确保驾驶员拥有较为宽广的后方视野,便于观察后车情况。左后视镜调节 左侧后视镜的调节应以地平线为基准,先调整后视镜的水平线,使天和地各占1/2,即中线位置。然后调整后视镜左右视线,将车身调整至占据镜面的1/4左右。2、通过后视镜判断后车距离,需先调整后视镜至合适位置:左后视镜往外调让右侧边缘刚好看到前门门把手,上下角度天地比例1:1左右,副驾侧同理。...

  • 奥迪a8霍希,奥迪a8霍希版图片

    2026-01-28 全能 0 次 二手车

    奥迪a8霍希,奥迪a8霍希版图片 1、奥迪A8霍希版顶配车型的落地价大概在155到250多万之间浮动。目前2024款奥迪A8 L Horch创始人版0T FSI车型最高配置的官方指导价存在不同说法,一种说法是1948万元,另一种说法称60TFSI霍希创始人版指导价为2068万元。2、奥迪A8霍希版2025款官方指导价区间为798万 - 2068万元。3、026款奥迪A8L 0T车型(含0T高低功率版本)的指导价区间为898万-130.00万元,具体价格因配置和版本不同存在差异。4、奥迪A...

  • 奥迪a4旅行车allroad2020款 奥迪a4旅行车allroad2020款试驾

    2026-01-28 全能 0 次 二手车

    奥迪a4旅行车allroad2020款 奥迪a4旅行车allroad2020款试驾 近日,淮安车现场的编辑团队在2020年广州车展上拍摄了新款奥迪A4 allroad quattro。新车的内外饰采用了新的设计语言,并且动力配备了0 TFSI发动机。在此之前,新车已经预售,价格为45万。内饰部分,奥迪A4allroad quattro采用三辐多功能方向盘设计,中控配有1寸触摸屏。此外,取消了MMI按钮,但是档把前面刻意掏空的储物槽还是和现款国产奥迪A4一样,这个地方应该会引来不少人的吐槽。奥迪A4 Allroad的越野模式主要用于提升复...

  • 2014款宝马x1参数配置 2014款宝马x1优缺点

    2026-01-28 全能 0 次 二手车

    2014款宝马x1参数配置 2014款宝马x1优缺点 1、款宝马X1的18i领先型相较于时尚型,在配置参数上有所提升,价格贵了3万元。它配备了天使眼大灯、自动空调、真皮座椅以及宝马原装导航,带车辆信息显示和前置泊车雷达等配置,而其它方面则与时尚型相同。从性价比角度考虑,领先型的配置更加划算。天使眼作为宝马品牌的标志性配置,不仅提升了车辆的外观,还增强了安全性。2、动力性能发动机参数:该车搭载被誉为宝马史上最强四缸发动机的0T涡轮增压发动机,欧版车型最大功率为221kW,美版车型功率达到233kW,匹配7挡双...

  • 福特福克斯照片 福克斯照片rapper高清

    2026-01-28 全能 0 次 二手车

    福特福克斯照片 福克斯照片rapper高清 大家可以想一想,11万左右的价格,无非就是大众自吸朗逸以及大众自吸高尔夫可供选择,论起配置也好,硬件也罢,都很难和福克斯所抗衡。不可否认,三缸引擎成为了众多消费者放弃它的理由,但大幅度降价的前提下,同样是得以弥补的举措。最后个人中立评价一下,福克斯算不上同级最均衡的选手。福克斯的官方指导价为88-138万元,无论是5L还是5T车型均搭载的是三缸发动机,这也是福克斯目前比较为人诟病的地方,这一点上福特和同为美系厂商的通用形成了鲜明的对比,通用在发现三缸机会...

  • 比亚迪轮胎价格表 比亚迪轮胎价格表大全

    2026-01-28 全能 0 次 二手车

    比亚迪轮胎价格表 比亚迪轮胎价格表大全 1、比亚迪秦续航450车型更换轮胎的具体费用需根据轮胎品牌、规格及安装服务确定,目前无直接数据,但相近车型参考范围为800-2500元。费用参考范围比亚迪秦(非EV车型):原装米其林PRIMACY ST3轮胎市场价约800元,若包含安装服务(如动平衡、四轮定位等),总费用可能达800-1000元。2、在比亚迪秦车辆行驶过程中,如果轮胎出现损坏需要更换,一般情况下,更换一只轮胎的价格大约在800元左右。这个价格包含了轮胎本身的费用以及更换服务费。当然,不同...

  • 凌志7座suv车型 凌志七座汽车

    2026-01-28 全能 0 次 二手车

    凌志7座suv车型 凌志七座汽车 凌志的全部车型包括:LX:旗舰豪华越野全尺寸SUV,起价1,250,000元。ES:中大型豪华行政级轿车,起价299,900元。GX:豪华硬派越野SUV,其中2024款GX550Overtrail+AAP特别版展现了极致越野与奢华的完美结合,起价778,000元。RZ:原生纯电中型豪华SUV,起价355,900元。凌志即雷克萨斯,旗下车型众多,涵盖轿车、SUV、跑车等多种类型。轿车ES:价格299 - 489万,有2025款200臻享版、300h臻享版等...

  • 宝骏730哪一款质量最好/宝骏730哪个质量好

    2026-01-28 全能 0 次 二手车

    宝骏730哪一款质量最好/宝骏730哪个质量好 宝骏730最耐用的年份是2016年,尤其是5L手动挡版本。以下从耐用性核心表现、与其他年份对比及用户反馈三个维度展开分析:2016款的核心耐用优势2016款宝骏730的5L手动挡发动机以“扛造”著称,其活塞连杆、曲轴等关键部件采用高强度材料,经长期高负荷运转测试后仍能保持结构稳定性。总结:若两车车况相当(如无重大事故、保养记录完整),16年宝骏730在耐用性、结构强度和质量稳定性上更具优势,更适合作为购买选择。但最终需通过实地检查(如发动机工况、底盘锈蚀...

  • 最贵的劳斯莱斯多少钱,劳斯莱斯的价格是多少

    2026-01-28 全能 0 次 二手车

    最贵的劳斯莱斯多少钱,劳斯莱斯的价格是多少 1、全世界最贵车辆的售价因不同来源存在差异,有说法称第一名售价10亿、14亿人民币或6亿元,目前难以确定一个绝对统一且被广泛认可的单一价格。不同来源对最贵车辆售价的说法由于信息来源不同,对于全世界最贵车辆的售价存在多种说法。有的资料表明最贵车辆售价高达10亿,有的则称其价值14亿人民币,还有说法是售价6亿元。2、世界上最昂贵的一台车售价约为3000万至3200万美元。这款世界上最昂贵的汽车是劳斯莱斯La Rose Noire Droptail,以下是关于...

  • 日产轩逸2011款二手车价格/2011年轩逸二手车价格

    2026-01-28 全能 0 次 二手车

    日产轩逸2011款二手车价格/2011年轩逸二手车价格 价格参考:2011款二手车价约3-5万元(视车况和配置),需注意同年份车型配置差异较大。总结适合人群:追求省油、舒适、保值率的家庭用户。缺点:动力偏弱、操控平淡,配置以实用为主,科技感不足。若预算有限且注重耐用性,这款车是稳妥选择,但建议优先试驾并检查CVT状态。0000。轩逸为东风汽车有限公司旗下紧凑型车,是中国市场最典型的主流家轿之一。2011年日产轩逸现在10年的车龄,车辆状况正常的情况下,行驶了14万6千公里,预计价格在2万元。011年的轩逸二手...

  • 新手5万以下买什么车,5万左右新手车

    2026-01-28 全能 0 次 二手车

    新手5万以下买什么车,5万左右新手车 1、综上所述,在5万元预算内,建议优先考虑购买国产新车。2、决策建议若风险承受能力低、追求省心,优先选新车;若在意性价比、配置或面子,且具备鉴别能力,二手车更合适。最终需根据用车场景(市区代步/长途)、预算灵活性(是否接受贷款)及风险偏好综合决策。3、万块钱左右买二手车是可行的。对于预算有限但又有购车需求的人来说,5万左右的二手车是一个不错的选择。这个价位能买到一些年份较近、行驶里程不算太多的车型。比如一些合资品牌的小型车,像现代瑞纳、起亚K2等,它们在...

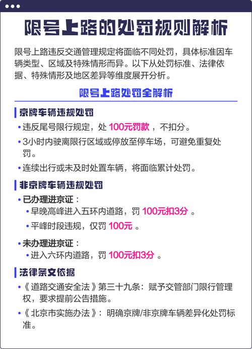
  • 尾号限行怎么处罚 汽车尾号限行怎么处罚

    2026-01-28 全能 0 次 二手车

    尾号限行怎么处罚 汽车尾号限行怎么处罚 1、违反尾号限行规定的处罚方式因地区和具体交通管理规定而异,常见处罚包括罚款、扣分、暂扣车辆行驶证或扣留车辆、强制接受交通安全教育等。具体如下:罚款罚款是违反尾号限行规定最常见的处罚方式,具体数额因地区而异。2、忘了限号开车怎么处罚无论违反限行规定行为次数多少,一天内只进行一次“罚款100元、不计分”的处罚。交管部门设定了连续处罚的间隔期。对于确属忘记限行日,无意开车出门的车辆,在接受了一次处罚后,在间隔期内,司机可将车驶出限行区域、开到最近的停车场或返...

  • 汽车报价大全2023年汽车之家(汽车之家2o2o报价)

    2026-01-28 全能 0 次 二手车

    汽车报价大全2023年汽车之家(汽车之家2o2o报价) 汽车之家2025年最新报价因车型、配置和地区而异,无法一概而论。奔驰GLC系列:车主裸车提车价:根据配置不同,价格在268-493万元之间。购车全款:包括购置税、车船税、交强险、商业保险等费用后,总价在286-557万元之间。厂商指导价:官方给出的指导价格为478-513万元。以下是2025年12月汽车之家部分热门车型优惠报价信息:大家9(北京地区):优惠最高1万元,最低起售价299万。主力车型2025款超混超长续航行政版七座,指导价299万,优惠后29...

  • 科鲁兹变速箱维修费用,科鲁兹自动变速箱维修费用

    2026-01-28 全能 0 次 二手车

    科鲁兹变速箱维修费用,科鲁兹自动变速箱维修费用 科鲁兹变速箱模块的更换费用因地理位置和具体车型而异,但一般来说,总费用可能在数千元左右。以下是具体的费用构成:变速箱模块成本:约2000多元。这部分费用是变速箱模块本身的价格,通常在4S店进行更换。税费:由于模块损坏后需要通过网络与美国进行编程,价格中包含了17%的增值税,以及国家规定的其他税费。雪佛兰科鲁兹维修费用参考基础部件维修若仅变速箱底壳损坏,维修费用约500元;若需更换整个变速箱壳体,费用约2000元。此类故障通常涉及外部结构损伤,维修成本相对...